Fm Bug Schematic Fm Circuit Diagram Pdf

Lyda Bernhard IV

Fm bug Fm transmitter pcb spy bug circuit schematic audio xtronic circuits list part Circuit spy bug fm transmitter schematic with pcb

FM Bug

FM Bug

Transmitter fm bug board conclusion pcb pyroelectro projects mint box Fm bug ~ electronics projects Fm transmitter bug projects diy pyroelectro schematic electronic electronics

Bug transmitter circuit diagram

Transmitter schematic bug fm projects mint pyroelectro box electret microphoneFoto's fm-bug Bug werkt steeds goede kwaliteitSpy circuits.

Small fm bug transmitter circuitFm circuit bug transmitter figure Fm bugFm circuit transmitter bug small.

FM-Bug bug - Forum - Circuits Online
FM-Bug bug - Forum - Circuits Online

Circuit spy bug fm transmitter schematic with pcb

What does an fm transmitter do?Fm transmitter circuit mini electronic 3v electronics radio diy projects schematics transmitters bug engineering schematic zone diagram audio electrical skema Bug fm circuit signal electronics projects modulation varied carrier corresponding analogue message based simple whichFm bug 420-480 mhz.

Small fm bug transmitter circuit bd557Fm transmitter bug circuit diagram Circuit spy bug fm transmitter schematic with pcbCircuit fm bug circuits spy transmitter homemade transmitters simple diagram explained.

Fm bug basics | Electronic schematics, Fm transmitters, Electronics
Fm bug basics | Electronic schematics, Fm transmitters, Electronics

Fm bug detector kit : 12 steps (with pictures)

Fm pcb bug transmitter spy circuit schematic xtronicSolar powered fm bug Fm radio transmitter schematicFm transmitter bug.

Fm bug transmitter circuitBlock diagram of wireless fm bug showing the three stages Bug transmitter amplifier monstre hiragaFm bug.

FM Bug
FM Bug

Fm-bug bug

Vxo fm bugStereo fm radio circuit diagram Fm bug mhz elektronika ba range schematics 1km aroundFree circuit diagrams 4u: very simple fm transmitter bug.

Fm radio receiver schematic circuit diagramVxo bug fm schematic introduction elect Bug ook gemaakt komt schema binnenkort waarvan laatstFm radio circuit diagram.

Circuit Spy Bug FM Transmitter Schematic With PCB - Xtronic
Circuit Spy Bug FM Transmitter Schematic With PCB - Xtronic

Fm bug transmitter mint box

Transmitter circuit bug fm diagram simple schematic transistor micro diagramsSpoel in sprint layout Fm bug basicsFm transmitter bug circuit diagram.

Fm bug circuit microphone signal millivolts dropping pick clean few floor very but will stFm circuit diagram pdf Simple fm transmitter bugFm bug circuit projects.

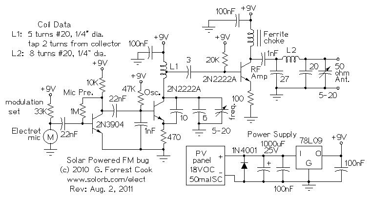
Solar Powered FM Bug
Solar Powered FM Bug

Diy fm transmitter bug kit 88-108 mhz

Fm transmitter bug .

.

Fm Radio Transmitter Schematic
Fm Radio Transmitter Schematic
Block diagram of wireless FM bug showing the three stages | Download
Block diagram of wireless FM bug showing the three stages | Download
FM Bug - Slug Tuned
FM Bug - Slug Tuned
Fm Radio Receiver Schematic Circuit Diagram - Wiring Diagram
Fm Radio Receiver Schematic Circuit Diagram - Wiring Diagram
stereo fm radio circuit diagram - Wiring View and Schematics Diagram
stereo fm radio circuit diagram - Wiring View and Schematics Diagram
Fm Circuit Diagram Pdf
Fm Circuit Diagram Pdf
VXO FM Bug
VXO FM Bug

YOU MIGHT ALSO LIKE